1.Our design stress maximum:96N/mm2 minimum:76N/mm2
2.Most of the peer:150N/mm2
3.HT:100-120N/mm2
4.Standard:120N/mm2
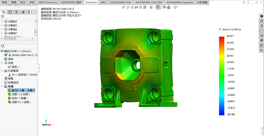
Finite element stress analysis diagram



1.Our design stress maximum:96N/mm2 minimum:76N/mm2
2.Most of the peer:150N/mm2
3.HT:100-120N/mm2
4.Standard:120N/mm2
Finite element stress analysis diagram


